Transient hepatic reconstitution of trophic factors enhances aged immunity

Ethical statement
All experiments were performed in compliance with all relevant ethical regulations as approved by the Institutional Biosafety Committee (IBC) of the Broad Institute (protocol #IBC-2017-00146). All animal experiments were approved by the Institutional Animal Care and Use Committee of the Broad Institute (protocol ID 0017-09-14-2). Animal maintenance complied with all relevant ethical regulations and were consistent with local, state and federal regulations as applicable, including the National Institutes of Health (NIH) Guide for the Care and Use of Laboratory Animals.
Plasmid construction
G-blocks encoding the human α-globin 5′ untranslated region (UTR) and 3′ FI element were synthesized de novo by IDT. In vitro transcription vectors were cloned by inserting UTRs into a pET45 vector via Gibson assembly using Gibson Assembly Master Mix (E2611L, NEB) and transformation into chemically competent Stbl3 cells. A hard-coded A30LA70 polyA tail was added by PCR and ligation using the KLD enzyme mix (New England Biolabs). Subsequent coding sequences were inserted by digestion with NcoI and XhoI and Gibson assembly. Plasmid sequences were verified via next-generation sequencing, long-read sequencing (Primordium Labs) and PCR to verify the length of polyA tails.
In vitro transcription and LiCl purification of mRNA
Plasmids were linearized, and a T7-driven in vitro transcription reaction (Life Technologies) was performed to generate mRNA with 101 nucleotide long polyA tails. The 5′ UTR and the 3′ FI elements contained sequences from the human α-globin gene. Capping of mRNA was performed in concert with transcription through addition of a trinucleotide cap1 analogue CleanCap, and m1Ψ-5′-triphosphate (TriLink) was incorporated into the reaction instead of uridine-5′-triphosphate (UTP; Supplementary Fig. 1a). LiCl-based purification of mRNA was performed, mRNAs were then checked on an agarose gel and by a TapeStation RNA ScreenTape Analysis (Agilent; Supplementary Fig. 1b,c) before aliquoting at 1 µg µl−1 and storing at −80 °C.
DFI LNP production
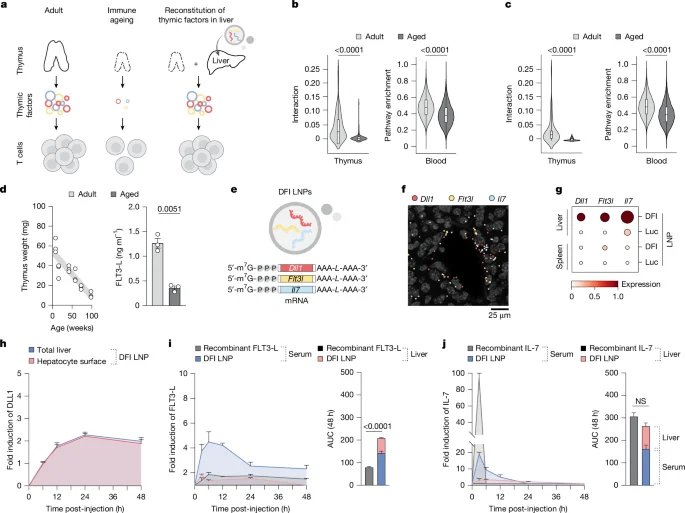
We engineered a formulation of mRNA-encoded DFI within biodegradable lipopolyplexes, along with control formulations (Fig. 1e). To do this, we formulated LNPs by combining SM-102 as ionizable lipid, 1,2-distearoyl-sn-glycero-3-phosphocholine (DSPC), cholesterol and 1,2-dimyristoyl-rac-glycero-3-methoxypolyethylene glycol-2000 (DMG-PEG-2000) in a molar ratio of 50:10:38.5:1.5. These were formulated into LNPs along with mRNA using microfluidic mixing using a NanoAssemblr Ignite nanoparticle formulation system (Cytiva). In brief, an ethanol phase containing the above formulated lipidoid, phospholipid, cholesterol and DMG-PEG master mix was mixed with an aqueous phase (10 mM citrate buffer, pH 3) containing mRNA at a flow rate ratio of 1:3 and at a lipidoid:RNA weight ratio of 10:1. Upon formulation, mRNA–LNPs were diluted in sterile NaCl and the buffer was exchanged by concentrating with a 30-kDa spin filter (UFC9030, MilliporeSigma) to replace residual ethanol. NaCl-diluted mRNA–LNPs were stored at 4 °C until use. For all subsequent experiments, we utilized these SM-102 mRNA–LNPs encapsulating m1Ψ-5′-triphosphate-modified and m7GpppNm-capped DFI, Luc or GFP mRNA, respectively.
LNP characterization
The hydrodynamic size, polydispersity index (PDI) and zeta potential (ZP) of LNPs were measured using a DynaPro NanoStar II (Wyatt). The mRNA encapsulation efficiency of LNPs were determined using a modified Quant-iT RiboGreen RNA assay (Invitrogen) and found to be more than 85% on average (Supplementary Fig. 1d). LNP endotoxin levels were consistently found to be less than 1 endotoxin unit per ml. The average hydrodynamic diameter was approximately 75 nm with a polydispersity index of 0.02–0.03 (Supplementary Fig. 1e).
Cell culture and transfection
Unless otherwise stated, mammalian cells were maintained in T75 flasks (156499, Thermo Fisher) at 37 °C with 5% CO2 in either DMEM-GlutaMAX (10569044, Thermo Fisher) or RPMI-GlutaMAX (61870127, Thermo Fisher). All media were supplemented with 10% FBS (97068-085, VWR) and 1× penicillin–streptomycin (15140122, Thermo Fisher). For growth of primary T cells, media were also supplemented with 50 µM 2-mercaptoethanol (21985023, Thermo Fisher). Images of transfected cells were acquired on a Leica DMI8 Confocal Microscope running Leica Application Suite X (1.4.3), equipped with a Lecia Stellaris 5 camera using an HC PL APO CS2 ×20/0.75 DRY objective and a pinhole setting of 1 Airy Unit. Images were processed using Fiji (https://imagej.net/software/fiji/downloads).
Flow cytometry
Cells were prepared and stained according to the staining protocol of each experiment outlined below, pelleted at 500g for 5 min and resuspended in 200 µl of flow cytometry buffer (PBS supplemented with 2% EDTA (15575020, Life Technologies) and 5% FBS (97068-085, VWR)). Samples were run on Beckman Coulter Cytoflex LX flow cytometers and analysis was performed using the FlowJo v10 software. Representative schemes for gating and threshold setting of each experiment are shown in the Extended Data and Supplementary figures.
Antigen-specific tetramer staining
All peptide–MHC tetramers were obtained from the NIH Tetramer Core Facility. Before viability dye and surface antibody staining, cells were incubated with appropriately titrated tetramer combinations. Unless stated otherwise, tetramer staining was performed in PBS for 20 min on ice, followed by washing and addition of antibody cocktails and/or fixation.
For OVA vaccination experiments, SIINFEKL–H-2Kb–PE and SIINFEKL–H-2Kb–APC tetramers were used at 1:100 dilution and AAHAEINEA–I-Ab–PE and AAHAEINEA–I-Ab–APC tetramers were used at 1:20 dilution. For central tolerance experiments in Act-mOVA mice, the same SIINFEKL–H-2Kb tetramers (1:100 dilution) were used in combination with AAHAEINEA–I-Ab–PE and AAHAEINEA–I-Ab–APC tetramers (1:20 dilution). Non-vaccinated wild-type T cells (negative) and OT-I and OT-II T cells (positive) were included as staining controls for MHC class I and class II tetramers, respectively.
For autoimmunity experiments in NOD mice, KYNKANAFL–H-2Kb–PE and KYNKANAFL–H-2Kb–APC tetramers were used at 1:50 dilution, with NY8.3 T cells serving as positive controls for staining.
For experimental autoimmune encephalitis (EAE) experiments in C57BL/6J mice, GWYRSPFSRVVH–I-Ab–PE and GWYRSPFSRVVH–I-Ab–APC tetramers were used at 1:25 dilution. Control tetramers consisted of I-Ab-restricted human CLIP87–101 (PVSKMRMATPLLMQA) conjugated to PE and APC, also at 1:25 dilution.
Animal experiments
All animal experiments were approved by the Institutional Animal Care and Use Committee of the Broad Institute (protocol ID 0017-09-14-2). Animal maintenance complied with all relevant ethical regulations and were consistent with local, state and federal regulations as applicable, including the NIH Guide for the Care and Use of Laboratory Animals. Animals were kept on a 12-h light–dark cycle between 68 °F and 79 °F and 30–70% humidity. Mice were acclimated at the animal facility for at least 7 days before performing any experiments. The sample size for vaccination experiments was decided based on a previous publication with similar experiments48. The sample size for tumour experiments was decided based on previous publications with similar experiments49,50. The sample size for NOD experiments was decided based on a previous publication with similar experiments52. The sample size for EAE experiments was decided based on a previous publication with similar experiments61. For all other exploratory experiments, no sample size calculations were performed. For all experiments, allocation of mice into experimental groups was randomized after stratifying for age and sex. Separate investigators performed treatment and data collection. Data-collecting investigators, for example, for tumour size measurements, were blinded to the treatment groups. Data-analysing investigators were not blinded to the treatment groups, as they involved internal controls, with the exception of pathologists for toxicity studies, who were blinded for the analyses. Experimental and control animals were treated equally and, when possible, housed in mixed cages.
In vivo delivery of mRNA
mRNA–LNPs (5 µg of each mRNA, equal molar, normalized to the control RNA) in a total volume of 100 μl sterile NaCl were injected through slow retro-orbital injection into each mouse. For Luc imaging, sterile NaCl injection was used as negative control. For all other experiments investigating DFI mRNA–LNPs, Luc mRNA–LNPs were used as negative control.
In vivo Luc imaging
In vivo activity of Luc following delivery of Luc mRNA–LNPs was measured using a Competent IVIS-Perkin Elmer IVIS Spectrum CT System (Perkin Elmer). Mice were injected through retro-orbital injection with Luc mRNA–LNPs at a dose of 5 μg mRNA per mouse, and bioluminescence imaging was performed on an IVIS imaging system (PerkinElmer). At 6 h post-injection, mice were anaesthetized with isoflurane and intraperitoneally injected with D-luciferin potassium salt (150 mg kg−1 (body weight)). Mice or dissected organs were imaged 10 min post-injection using auto-exposure settings. The luminescent activity was quantified using Aura 4.0 imaging software.
Quantification of in vivo DLL1 levels in the liver
To assess DLL1 protein induction following DFI, mice were intravenously injected with either 5 µg DFI mRNA–LNPs in 100 µl NaCl. The mice were then anaesthetized with isoflurane and rapidly decapitated. Liver tissue samples were harvested from the mediolateral lobe and placed in Tissue-Tek O.C.T. Compound. Then, the liver tissue in O.C.T. was frozen in liquid nitrogen and stored at −80 °C. Liver DLL1 levels were measured using immunofluorescence. In brief, liver tissue was cryo-sectioned at 15 µm thickness, fixed with 4% paraformaldehyde for 15 min and permeabilized with 0.5% Triton X-100 and 100 mmol l−1 glycine diluted in PBS for 10 min. Samples were blocked with blocking buffer (10% normal donkey serum (017-000-121, Jackson ImmunoResearch) in PBS–0.1% Tween-20) and stained with anti-DLL1 antibody (ab10554, Abcam; 1:800 dilution in blocking buffer) at 4 °C overnight. Samples were then washed with PBS–0.1% Triton X-100 for 3 × 10 min, stained with AF546-labelled secondary antibody (A10040, Invitrogen; 1:500 dilution in blocking buffer) at room temperature for 1 h and washed with PBS–0.1% Triton X-100 for 3 × 10 min. Samples were then stained with DAPI and AF488-phalloidin (A12379, Invitrogen) according to the manufacturer’s protocol to visualize the plasma membrane of hepatocytes. Liver DLL1 levels were quantified by taking the immunofluorescence signal intensity normalized to DAPI intensity at 6, 12, 24 and 48 h after injection (n = 3 mice per condition and time point). Uninjected littermates served as baseline controls (0 h). Tissue concentrations were expressed as fold change relative to baseline.
Quantification of in vivo IL-7 and FLT3-L levels
To assess cytokine induction following DFI or recombinant protein administration, mice were intravenously injected with either 5 µg DFI mRNA–LNPs in 100 µl NaCl or 10 µg recombinant mouse IL-7 (217-17, PeproTech) or 10 µg recombinant mouse FLT3-L (250-31L, PeproTech) in NaCl containing 0.1% BSA. Blood samples were collected by terminal cardiac puncture using EDTA-coated syringes and transferred to BD Microtainer tubes (365974, BD). Plasma was separated by centrifugation at 2,000g for 10 min at room temperature and snap frozen for later analysis.
Liver tissue samples were harvested from the mediolateral lobe, weighed for normalization and snap frozen. Frozen tissue fragments were homogenized on ice in 200 µl PBS containing protease inhibitor cocktail (P8340-1ML, Sigma) using a pre-chilled glass douncer with 15 strokes. Homogenates were clarified by centrifugation (10,000 rpm for 10 min at 4 °C), and supernatants were stored at −80 °C. IL-7 and FLT3-L levels in both the serum and liver were quantified using ELISA kits (mouse IL-7, EMIL7, Invitrogen; mouse FLT3-L, EMFLT3L, Invitrogen) according to the manufacturer’s protocol. Absorbance was measured at 450 nm with 570-nm background subtraction, and cytokine concentrations were calculated using logistic regression fitted to the standard curve. Samples were processed in technical triplicates, and the mean value was used for biological replicates.
Serum and liver cytokine levels were measured at 6, 12, 24 and 48 h after injection (n = 3 mice per condition and time point). Uninjected littermates served as baseline controls (0 h). Tissue concentrations were normalized to organ weight and expressed as fold change relative to baseline.
To assess age-dependent changes in thymic cytokine levels, thymus lobes were isolated from untreated C57BL/6J mice across a range of ages, including 3, 6, 12, 18 and 24 months (n = 3 per age group). Thymic tissue was weighed, snap frozen and processed identically to liver samples. FLT3-L concentrations were determined by ELISA, normalized to thymus weight and used to calculate total cytokine abundance across the lifespan.
Subcutaneous immunization
Adult (6 weeks) and aged (72 weeks) mice were immunized with 1 mg ml−1 full-length OVA protein emulsified in complete Freund’s adjuvant (EK-0301, Hooke Laboratories), followed by one booster dose of 1 mg ml−1 protein emulsified in incomplete Freund’s adjuvant (IFA; EK-0311, Hooke Laboratories). Mice were injected with antigen emulsified in complete Freund’s adjuvant (CFA) subcutaneously at two sites on the chest, injecting 0.1 ml at each site (total of 0.2 per mouse). The needle was kept inserted in the subcutaneous space for 10–15 s after each injection to avoid leakage of the emulsion. A booster injection of antigen emulsified in IFA was administered 14 days after immunization with antigen–CFA emulsion. The booster was given as a single subcutaneous injection with 0.1 ml of IFA emulsion, at one site on the sternum. Serum, peripheral blood or spleen samples were obtained 21 days after the initial immunization, unless otherwise specified.
Subcutaneous tumour implantation and treatment with ICIs
OVA-expressing melanoma B16 (B16-OVA) and MC38 (MC38-OVA) cell lines were provided by M. Kilian. Mice were inoculated subcutaneously with 1 × 105 B16-OVA or 5 × 105 MC38-OVA in Matrigel Matrix (Corning). Tumour growth was monitored daily by measuring with digital calipers using the two largest perpendicular axes until the area (0.5 × larger diameter × smaller diameter2). The size of the tumours was assessed in a blinded, coded manner every day following treatment start and recorded as tumour volume. Mice were euthanized when tumours reached 2,000 mm3 or upon ulceration. Of anti-PDL1 antibody (10 F.9G2, BioXCell), and/or control hamster and/or control rat IgG antibody (BioXCell), 100 μg was injected intraperitoneally every 3 days, as previously described, unless otherwise specified49.
Isolation and staining of blood-circulating T cells
For all vaccination experiments, at the indicated time points post-vaccination, approximately 100 μl of blood was collected with EDTA-coated capillary tubes from each mouse and then transferred to an EDTA-coated tube. The collected blood samples were centrifuged at 2,000g for 10 min, followed by transferring the resulting plasma into another tube, and antibody staining was performed using the eBioscience one-step Fix/Lyse Solution (10X; 00-5333-54, Thermo Fisher). In brief, 50 or 100 µl of blood samples was incubated with 50 or 100 µl twofold concentrated antibody cocktails (1:100 final dilution) as well as TruStain FCX (anti-mouse CD16/32, clone 93; BioLegend; 1:50 final dilution) for 20 min at 4 °C in the dark, followed by the addition of 4 ml of one-step Fix/Lyse Solution and 15-min incubation at room temperature in the dark. Samples were then washed twice with 10 ml of PBS followed by centrifugation at 500g for 5 min and finally resuspended in 200 µl flow cytometry buffer. In the case of tetramer staining, samples were pre-incubated with the respective twofold concentrated tetramers (1:20 to 1:100 final dilution) for 20 min on ice in the dark, followed by incubation with twofold concentrated antibody cocktails (1:100 final dilution) as well as TruStain FCX (anti-mouse CD16/32, clone 93; BioLegend; 1:50 final dilution) for another 20 min at 4 °C in the dark.
Quantification of cellular vaccination responses
On day 21 following the initial subcutaneous immunization with OVA–CFA, mouse spleen single-cell suspensions were prepared in RPMI 1640 medium by mashing tissue against the surface of a 70-μm cell strainer (64752-00, BD Falcon). Then, the single-cell suspension was centrifuged at 500g for 5 min and the supernatant was removed. Red blood cells were lysed by adding 1 ml of ACK lysis buffer (Thermo Fisher) at 4 °C for 1.5 min, followed by centrifugation and removal of the supernatant. The cells were washed once with RPMI 1640 medium and then resuspended with RPMI 1640 medium (10% FBS and 1% penicillin-streptomycin antibiotic). Of splenocytes from each mouse, 4 × 106 were cultured in RPMI medium and stimulated with SIINFEKL peptide (synthesized at 99% purity by GenScript) at a final concentration of 1 μg ml−1 for each peptide for CD8+ T cell recall or 1× Cell Stimulation Cocktail containing phorbol 12-myristate 13-acetate and ionomycin (00-4970-03, eBioscience) for CD4+ T cell recall. The GolgiStop transport inhibitor cocktail (554724, BD) was added according to the manufacturer’s instruction 2 h later. Then, 6 h later, the cells were collected and washed with flow cytometry buffer (PBS with 2% FBS) before Fc block with TruStain FCX (anti-mouse CD16/32, clone 93; BioLegend; 1:50 final dilution) and surface antibody staining for 20 min at 4 °C. Cells were washed with a flow cytometry buffer and then fixed and permeabilized using a BD Cytoperm fixation/permeabilization solution kit (554714, BD) according to the manufacturer’s instructions. Cells were washed in perm/wash solution, followed by intracellular staining (for 45 min at 4 °C) using a cocktail of the respective cytokine or transcription factor antibodies. Finally, the cells were washed in perm/wash solution and suspended in a staining buffer. Samples were washed, resuspended in 200 µl flow cytometry buffer and acquired on a Beckman CytoFLEX LX Flow Cytometer. Analysis was performed using FlowJo v10 software.
TCRβ repertoire sequencing
Snap-frozen spleens were submitted to Adaptive Biotechnologies for deep TCRβ repertoire profiling. Genomic DNA was extracted using the DNeasy Blood & Tissue Kit (69504, Qiagen), followed by deep sequencing of rearranged Tcrb gene segments using the immunoSEQ mmTCRB Deep Sequencing platform (Adaptive Biotechnologies). Library preparation, high-throughput sequencing and initial data processing, including demultiplexing, quality filtering and V(D)J gene annotation, were performed by Adaptive Biotechnologies using their proprietary pipeline. Output files included productive clonotype frequencies and diversity metrics used for downstream analysis.
Quantification of TRECs
To quantify thymic output, signal joint T cell receptor excision circles (sjTRECs) were measured from peripheral blood. A total of 100 µl of cardiac blood was collected from mice following terminal anaesthesia and centrifuged to pellet cellular material. Genomic DNA was extracted using the DNeasy Blood & Tissue Kit (69504, Qiagen) according to the manufacturer’s instructions.
Analysis was performed using an Bio-Rad CFX Opus Real-Time PCR system, following previously published protocols for sjTREC detection in C57BL/6 mice62,63. The sjTREC-specific primers used were: forward, 5′-CCAAGCTGACGGCAGGTTT-3′; reverse, 5′-AGCATGGCAAGCAGCACC-3′. To control for input DNA variability, amplification of the constant region of the Tcra gene was used as an endogenous reference. The Tcra primer sequences were: forward, 5′-TGACTCCCAAATCAATGTG-3′; reverse, 5′-GCAGGTGAAGCTTGTCTG-3′. Cycle threshold (Ct) values were determined in technical duplicates for both targets. Relative sjTREC content was calculated as ΔCt = Ct_TREC − Ct_TCRA. For clarity, values are reported as −ΔCt, such that higher values reflect greater relative sjTREC abundance.
Spontaneous type 1 diabetes model and monitoring
NOD/ShiLtJ (NOD) mice were treated with DFI mRNA or Luc mRNA encapsulated in SM-102 LNPs twice per week for 4 weeks followed by clinical and molecular monitoring for the development of T1D. NY8.3 mice transgenic for the autoreactive TCR recognizing NRP-V7 were included as a positive control group. Experimental end point (onset of T1D) was reached in animals with blood glucose levels of more than 200 mg dl−1 in two independent measurements or in animals developing glucosuria52,64.
Experimental autoimmune encephalitis
EAE was induced as previously described61. All animals were of a C57BL/6J background. Mice were immunized subcutaneously with 100 μg of MOG35–55 peptide (110582, Genemed Synthesis) emulsified in CFA, which was freshly prepared by combining 20 ml of IFA (BD263910, BD Biosciences) with 100 mg of Mycobacterium tuberculosis H37Ra (231141, BD Biosciences) at a 1:1 ratio (v/v; 5 mg ml−1 final concentration). Each mouse received two subcutaneous injections of 100 μl of the MOG–CFA emulsion.
Pertussis toxin (180, List Biological Laboratories) was administered intraperitoneally at 320 ng per mouse (1.6 ng μl−1 in 200 μl PBS) on the day of immunization and again 48 h later. Mice were monitored twice daily and scored for EAE symptoms using the following clinical scoring system: 0 for no signs; 1 for limp tail; 2 for hindlimb weakness; 3 for hindlimb paralysis; 4 for forelimb paralysis; and 5 for moribund.
To assess the effects of DFI on disease progression, mice were randomly assigned to receive DFI or Luc control mRNA–LNPs after immunization until symptom onset. mRNA–LNPs were administered every 3 days starting on the day of immunization and continued until the onset of clinical symptoms in the first animals (day +15). To avoid repeated anaesthesia, intraperitoneal injection was used instead of retro-orbital delivery of mRNA–LNPs. All clinical scoring was performed in a blinded manner.
Quantification of MOG-specific CNS-infiltrating T cells
To isolate central nervous system (CNS)-infiltrating lymphocytes, mice were terminally anaesthetized and perfused transcardially with ice-cold PBS. Spleens were collected and weighed, and brains and spinal cords were harvested. Spinal cords were flushed by hydrostatic pressure. CNS tissues were minced and enzymatically digested in RPMI supplemented with Liberase (5401119001, Roche) for 30 min at 37 °C with gentle agitation. Following digestion, tissues were dissociated by 20 trituration cycles using a 10-ml serological pipette and filtered through a 70-μm cell strainer.
Mononuclear cells were enriched by 30% isotonic Percoll density gradient centrifugation at 800g for 30 min at room temperature without brake. The cell pellet was washed in PBS and resuspended in 200 μl PBS for downstream staining. For tetramer staining, 100 μl of the cell suspension was incubated for 1 h at room temperature with PE-conjugated or APC-conjugated I-Ab tetramers at a 1:25 dilution. The following tetramers were used: MOG38–49–I-Ab–PE and MOG38–49–I-Ab (GWYRSPFSRVVH; PE and APC; NIH Tetramer Core Facility) and control human CLIP87–101–I-Ab (PVSKMRMATPLLMQA, PE and APC; NIH Tetramer Core Facility). After tetramer incubation, cells were washed and stained for extracellular markers using standard flow cytometry antibodies. Following final washes, cells were resuspended in 200 μl flow cytometry buffer (PBS + 2% FBS + 2 mM EDTA) and immediately analysed.
Histopathological assessment of CNS tissue from EAE mice
Mice were perfused intracardially with ice-cold 1× PBS followed by ice-cold 4% paraformaldehyde (PFA). Spinal columns were harvested and post-fixed overnight in 4% PFA at 4 °C. For histopathological analysis of both meningeal and parenchymal compartments, spinal columns were subsequently transferred to 0.5 M EDTA (pH 7.4; S28291GAL, Thermo Fisher Scientific) and decalcified at 4 °C with continuous inversion for 7 days.
Following decalcification, tissues were processed in toto, paraffin-embedded, sectioned and mounted on glass slides. Serial sections were stained with haematoxylin and eosin and Luxol Fast Blue to assess inflammation and demyelination, respectively. All histological analyses were performed by a board-certified anatomical pathologist (IDEXX BioAnalytics).
Microscopic lesions were evaluated using established semiquantitative grading systems. Inflammatory changes were scored on a four-point scale as previously described65,66, ranging from no detectable inflammatory cells (score 0), to scattered infiltrates (score 1), perivascular clustering (score 2), and extensive perivascular cuffing with parenchymal extension or diffuse infiltration (score 3). Demyelination was graded based on Luxol Fast Blue staining from minimal subpial demyelination (score 1), through marked subpial and perivascular involvement (score 2), confluent subpial or perivascular demyelination (score 3), to extensive demyelination affecting one-half (score 4) or the entirety (score 5) of the spinal cord section, often accompanied by parenchymal immune infiltration.
All samples were well preserved with minimal or no autolytic or decalcification artefacts. Numerical scores were used to quantify total lesion burden and to compare the severity and prevalence of pathological changes across treatment groups.
STARmap protocol
STARmap padlock and primer probes were designed as previously described67. For the 64-gene STARmap data collection, 2–6 pairs of primer and padlock probes (Supplementary Table 4) were designed for each gene.
The mice used in this study were anaesthetized with isoflurane and rapidly decapitated. The mouse spleen tissue was collected and placed in Tissue-Tek O.C.T. Compound. Two biological replicates were collected for each condition (Luc, DFI and wild type). For the post-DFI-treatment analysis, three biological replicates were collected for each condition (NaCl, Luc, DFI and 4-weeks post-DFI). Then, the spleen tissue in O.C.T. was frozen in liquid nitrogen and stored at −80 °C. For mouse spleen tissue sectioning, the spleen tissue was transferred to cryostat (CM1950, Leica) and cut into 20-μm cross -ections at −20 °C. The slices were transferred and attached to glass-bottom 24-well plates pretreated with 3-(trimethoxysilyl)propyl methacrylate and poly-D-lysine.
The STARmap procedure was conducted as previously described67. In brief, the spleen slices were fixed with 400 μl 4% PFA in 1× PBS at room temperature for 15 min, then permeabilized with 600 μl pre-chilled methanol at −20 °C for 1 h. The samples were then taken from −20 °C freezer to room temperature for 5 min, then quenched with 400 μl quenching solution (0.1 mg ml−1 yeast tRNA, 0.1 U μl−1 SUPERase·In RNase inhibitor, 100 mM glycine and 0.1% Tween-20 in PBS) at room temperature for 10 min. After quenching, the samples were rinsed with 600 μl PBSTR (1× PBS supplemented with 0.1% Tween-20 and 0.02 U μl−1 SUPERase·In RNase Inhibitor) twice. Then, the samples were incubated with 200 μl of 1× hybridization buffer (2× SSC, 10% formamide, 20 mM ribonucleoside vanadyl complex, 0.1 mg ml−1 yeast tRNA, 0.1 U μl−1 SUPERase·In, 1% Triton X-100, pooled padlock and primer probes at a concentration of 10 nM per oligo) at 40 °C in a humidified oven with parafilm wrapping and shaking for 20 h. The samples were washed with 300 μl PBSTR twice and 300 μl high-salt washing buffer (4× SSC dissolved in PBSTR) once, for 20 min at 37 °C for each wash. Finally, the samples were rinsed once with 300 μl PBSTR at room temperature.
The samples were then incubated with a 200 μl ligation mixture (0.1 Weiss U μl−1 T4 DNA ligase, 0.5 mg ml−1 BSA and 0.2 U μl−1 of SUPERase·In RNase inhibitor in 1× T4 DNA ligase buffer) at room temperature for 3 h with gentle shaking. After the ligation reaction, the samples were washed twice with 300 μl PBSTR and then incubated with 200 μl rolling circle amplification mixture (0.2 Weiss U μl−1 Phi29 DNA polymerase, 250 μM dNTP, 20 μM 5-(3-aminoallyl)-dUTP, 0.5 mg ml−1 BSA and 0.2 U μl−1 of SUPERase·In RNase inhibitor in 1× Phi29 buffer) at 4 °C for 30 min then 30 °C for 3 h with gentle shaking. The samples were washed twice with 0.1% Tween-20 in PBS (PBST) before being temporarily stored at 4 °C overnight.
The next day, the samples were treated with 300 μl freshly prepared modification mixture (20 mM methacrylic acid NHS ester in 100 mM sodium bicarbonate buffer) at room temperature for 1 h and then washed once by PBST for 5 min. The samples were rinsed once and then incubated with 200 μl monomer buffer (4% acrylamide, 0.2% bis-acrylamide and 0.2% tetramethylethylenediamine in 2× SSC) at 4 °C for 15 min. Then, the buffer was aspirated, and 50 μl polymerization mixture (0.2% ammonium persulfate dissolved in pre-cooled monomer buffer) was added to the centre of the sample and immediately covered by Gel Slick-coated glass coverslip (72226-01, Electron Microscopy Sciences). The polymerization reaction was performed for 1 h at room temperature in an N2 box, then washed by PBST twice for 5 min each. The samples embedded in hydrogel were digested with 300 μl proteinase K mixture (0.5 mg ml−1 proteinase K and 1% SDS in 2× SSC) at 37 °C for 3 h, then washed by PBST three times for 5 min each. Subsequently, the samples were treated with 200 μl dephosphorylation mixture (0.25 U μl−1 Antarctic phosphatase, 0.5 mg ml−1 BSA in 1× Antarctic phosphatase buffer) at 37 °C overnight and washed by PBST three times for 5 min each.
For SEDAL sequencing, each sequencing cycle began with treating the sample with 800 μl stripping buffer (60% formamide and 0.1% Triton X-100 in H2O) at room temperature twice for 10 min each, followed by washing with 1 ml PBST three times for 5 min each. Then, the samples were incubated with a 250 μl sequencing mixture (0.1875 U μl−1 T4 DNA ligase, 0.5 mg ml−1 BSA, 10 μM reading probe and 5 μM decoding probes in 1× T4 DNA ligase buffer) at room temperature for at least 5 h. The samples were washed with 900 μl washing and imaging buffer (10% formamide in 2× SSC buffer) three times for 10 min each, then immersed in washing and imaging buffer for imaging. Images were acquired using Leica TCS SP8 confocal microscopy with ×40 oil immersion objective (NA 1.3) and a voxel size of 194 nm × 194 nm × 350 nm (x × y × z). DAPI staining was performed before the first cycle using 5× DAPI in PBST for 3 h at room temperature. The DAPI signal was collected at the first cycle of imaging. Four cycles of imaging were performed to decode 64 genes.
After SEDAL sequencing, the samples were treated with 800 μl of stripping buffer three times at room temperature for 10 min each. The samples were then washed with 1 ml PBST three times for 5 min each. To visualize the plasma membrane and aid cell segmentation, the samples were treated with 300 μl Flamingo staining mixture (1× Flamingo fluorescent gel stain and 5× DAPI in PBS) at room temperature overnight, then washed with 300 μl PBST three times for 5 min each. The Flamingo signal was collected and the DAPI signal was reimaged while the samples were immersed in PBST with 0.1× Flamingo fluorescent gel stain.
STARmap data analysis
STARmap data analysis was performed as previously described43,67. In brief, image deconvolution was achieved with Huygens Essential (v21.04; Scientific Volume Imaging (http://svi.nl)), using the CMLE algorithm, with SNR:10 and 10 iterations. Image registration, spot calling and barcode filtering were performed as previously described.
For 3D cell segmentation, a synthetic image with improved contrast between cell nuclei was generated by multiplying the inverted Flamingo staining image and DAPI staining image after enhancing contrast using Fiji for each field of view (FOV). A StarDist 3D segmentation model was then trained using a manually labelled training dataset created from the synthetic data68. Subsequently, the model was applied to predict segmentation for each FOV.
For tissue region identification, to isolate low-frequency (that is, large length scale) transcriptional patterns over the tissue, Laplacian smoothing over a spatial Delaunay triangulation (that is, a nearest neighbour mesh of cells) was performed. The specific low-pass filter used was a heat kernel with time t = 10. Principal component analysis was then performed on the resulting low-pass-filtered cell-by-gene matrix to identify region features, followed by clustering in the principal component space to produce categorical region labels. K-means was used for clustering to avoid smoothing-induced spatial autocorrelation artefacts69.
For quality control and cell-type classification, cells with less than two reads and expressed fewer than two genes were excluded. Gene expression profiles were normalized and scaled using standard Scanpy procedures70. A hierarchical clustering approach was then utilized to create a three-level cell-type annotation (Supplementary Fig. 2a). Initially, 24 clusters were identified through k-means clustering of the preprocessed gene expression profile containing 19 genes, which were further categorized into four level 1 cell types (T cells, B cells, macrophages and dendritic cells; Supplementary Fig. 2b). Cells lacking expression of any of the selected 19 gene markers were removed from subsequent analysis. Each level 1 cell-type underwent additional k-means clustering to establish level 2 annotations (Supplementary Fig. 2c). Level 2 CD4+ or CD8+ T cells then underwent a level 3 k-means clustering using a panel of 15 markers for further refinement in classification (Supplementary Fig. 2d).
RIBOmap procedure
Sixteen genes were profiled to validate the expression pattern of the three therapeutic mRNAs on liver and spleen tissues. The three therapeutic mRNAs, Dll1, Il7 and Flt3l, were profiled using RIBOmap, whereas the 13 cell-type marker genes were profiled using STARmap. RIBOmap enables the quantification of translation levels of Dll1, Il7 and Flt3l, which is a better reflection of protein production than mRNA levels. RIBOmap also excludes endosomal and extracellular mRNA signals, which are commonly found in mRNA-injected tissue samples. For both RIBOmap and STARmap, 5–6 pairs of primer and padlock probes were designed as described in Zeng et al.30 (Supplementary Tables 1 and 4). The mice used in this experiment were anaesthetized with isoflurane and rapidly decapitated. The mouse liver and spleen tissues were collected and placed in Tissue-Tek O.C.T. Compound. Three biological replicates with therapeutic mRNA injections were collected, and one control sample with Luc mRNA injection was collected. Then, the liver and spleen tissues in O.C.T. were frozen in liquid nitrogen and stored at −80 °C.
The RIBOmap procedure was conducted similarly to the STARmap procedure described above30. The only difference is that RIBOmap splint probes targeting the 18S rRNA were included in the hybridization mixture. Data analysis was performed as described in the STARmap data analysis section. The translation levels of Dll1, Il7 and Flt3l were quantified at a single-cell level.
Serum toxicity analyses
Heart blood was aspirated by cardiac puncture using EDTA-precoated syringes and collected in BD Microtainer Tubes with potassium EDTA additive (365974, BD). Serum was isolated by centrifugation at 2,000g for 10 min at room temperature and snap frozen on dry ice. All samples were received by IDEXX BioAnalytics and stored securely at −80 °C before analysis. Serum AST, ALT, CK, albumin, triglycerides and GGT were measured by an Olympus AU5400 (IDEXX BioAnalytics). Samples demonstrating haemolysis were excluded from the analysis.
Serum cytokine analyses
Heart blood was aspirated by cardiac puncture using EDTA-precoated syringes and collected in BD Microtainer Tubes with potassium EDTA additive (365974, BD). Serum was isolated by centrifugation at 2,000g for 10 min at room temperature and snap frozen on dry ice. All samples were received by IDEXX BioAnalytics and stored securely at −80 °C before analysis. Samples were tested on the Milliplex MAP mouse cytokine/chemokine magnetic bead panel (MCYTOMAG-70K-PMX, Millipore) according to the kit protocol as qualified. Data were collected by xPONENT 4.3 (Luminex) and data analysis was completed using BELYSA 1.1.0 software. The data collected by the instrument software are expressed as median fluorescence intensity (MFI). MFI values for each analyte were collected per each individual sample well. Analyte standards, quality controls and sample MFI values were adjusted for background. Calibrator data were fit to either a five-parameter logistic or four parameter logistic model depending on best fit to produce accurate standard curves for each analyte. Quality control and sample data were interpolated from the standard curves and then adjusted according to the dilution factor to provide calculated final concentrations of each analyte present in the sample. Samples demonstrating haemolysis were excluded from the analysis.
Histopathological assessment of liver tissue
To evaluate the hepatic safety of LNP administration, liver tissue was harvested from female C57BL/6J mice. Twelve mice (n = 4 per group) comprising adult untreated controls, aged mice treated for 28 days with Luc–LNPs and aged mice treated for 28 days with DFI–LNPs were intracardially perfused under terminal anaesthesia with ice-cold 1× PBS, followed by 4% PFA. Livers were dissected, post-fixed in 4% PFA overnight at 4 °C and submitted to IDEXX BioAnalytics for blinded histopathological assessment.
Upon receipt, liver tissues were trimmed, paraffin embedded, sectioned and mounted onto glass slides. Sections were routinely stained with haematoxylin and eosin to assess general histology and hepatocellular integrity. Serial sections were stained with Masson’s Trichrome to visualize connective tissue and assess the presence of fibrosis. Microscopic evaluation was performed by board-certified veterinary pathologists blinded to treatment groups. Histopathological changes were graded for severity using a standardized semi-quantitative scale: 0 for no significant findings, 1 for minimal, 2 for mild, 3 for moderate, and 4 for severe. Evaluation criteria adhered to the International Harmonization of Nomenclature and Diagnostic Criteria standards (https://www.toxpath.org/inhand.asp). Numerical lesion scores were used to quantify both prevalence and severity of histological changes within and across experimental groups.
Dissociated scRNA-seq and data preprocessing
Heart blood was obtained through cardiac puncture in mice following cervical dislocation and stored in 0.5% EDTA for subsequent processing. Red blood cells were lysed using 1 ml ACK lysis buffer (Thermo). Freshly isolated immune cells post-lysis of red blood cells were blocked with rat anti-mouse CD16/32 (0.5 μg per well, eBioscience). Subsequently, respective antibodies in PBS were added in a total volume of 50 μl and stained for 30 min. eFluor 780 fixable viability dye (eBioscience) was used per the manufacturer’s protocol to exclude dead cells.
For scRNA-seq, cells were divided into eight aliquots per animal sample and pre-incubated for 10 min with titrated amounts of TotalSeq hashtag antibodies (C0301-C0308, BioLegend). Cells were sorted on a BD Aria Fusion cell sorter using a 100-μM nozzle and four-way purity mode. From peripheral blood, viable T cells (live, CD45+ and CD3+) were sorted in 20 μl 0.04% BSA in PBS and kept on ice until processing.
Single-cell capture, reverse transcription and library preparation were conducted on the Chromium platform (10X Genomics) with the single-cell 5′ reagent v2 kit (10X Genomics) following the manufacturer’s protocol, using 40,000 cells as input per channel. Each pool of cells underwent library quality testing, and library concentration was assessed. The final library for each pool was subjected to paired-end sequencing (26 bp and 92 bp) on one Illumina NovaSeq 6000 S2 lane. Raw sequencing data were processed and aligned to the mouse genome (GRCm39 — mm39) using the CellRanger pipeline (10X Genomics, v7.1.0).
scRNA-seq analysis of circulating T cells
Seurat datasets were generated for blood T cells at each time point. Singlets were identified per the published Seurat vignette (https://satijalab.org/seurat/articles/hashing_vignette.html) and used for downstream analyses. In addition, only cells with more than 500 and less than 4,000 unique features were detected, and less than 5% of mitochondrial counts were considered for further analysis. Blood datasets for each age group underwent merging and integration using the harmony package, following the guidelines in the published vignette (https://portals.broadinstitute.org/harmony/SeuratV3.html). The integration process involved the application of the following arguments: NormalizeData(), FindVariableFeatures(selection.method = “vst”, nfeatures = 2000),ScaleData(), RunPCA(), RunHarmony(“orig.ident”, plot_convergence = TRUE, dims.use = 1:20), RunUMAP(reduction = “harmony”, dims = 1:20), FindNeighbors(reduction = “harmony”, dims = 1:20), FindClusters(resolution = 0.5). After removing cells failing quality control, integration was reiterated with the same settings, and final transcriptional clusters for downstream analyses were identified using the FindClusters function (resolution = 0.7).
Annotation of mouse peripheral blood datasets was carried out manually, based on the final transcriptional clustering post-quality control and integration, using canonical marker genes and differential gene expression analyses through the FindAllMarkers function in Seurat. For subsequent visualization subsets for CD8 T cells (clusters: CD8_T activated, CD8_T cytotox, CD8_T effector-like, CD8_T exhausted, CD8_T IFN-responsive, CD8_T memory-like and CD8_T naive-like; 56,967 cells) and CD4 T cells (clusters: CD4_T activated, CD4_T IFN-responsive, CD4_T memory-like/naive, CD4_T naive and Treg; 39,716 cells) were built and a new UMAP embedding based on the harmony components was calculated.
The statistical significance of changes in cell-type abundance over time in the single-cell data was assessed using Pearson correlation through the cor.test(…, method= “pearson”) function. For visualization, log2 fold changes of cell-type proportions at each time point relative to the 4-week time point were computed and graphically represented. Cell types exhibiting a significant correlation with increasing age (P < 0.05) were colour annotated. Density UMAP visualization was performed using the ggplot2 stat_density_2d() function.
scRNA-seq and V(D)J-seq analyses of B16-OVA TILs
B16-OVA were explanted at day +12 post-injection so that tumour sizes remained comparable between treatment groups. Tumour tissues were minced and enzymatically digested in RPMI supplemented with Liberase (5401119001, Roche) for 30 min at 37 °C with gentle agitation. Following digestion, tissues were filtered through a 70-μm cell strainer and centrifuged. The resulting cell pellet was resuspended in a 40% Percoll–PBS solution and layered on top of a 80% Percoll–PBS solution in 50 ml followed by centrifugation at 1,260g for 20 min at room temperature with the acceleration at the lowest setting and no break. The middle interface layer containing TILs was isolated and stained with a fixable viability dye (eFluor780) respective fluorophore-labelled antibodies, as well as an oligo-conjugated and PE-labelled H-2Kb SIINFEKL dextramer (JD02163DXG PE 25, Immudex). Cells were sorted on a Sony MA900 cell sorter using a 100-μM nozzle. Viable T cells (live, CD45+ and CD3+) were sorted in 20 μl 0.04% BSA in PBS and kept on ice until processing. Single-cell capture, reverse transcription and library preparation were conducted on the Chromium platform (10X Genomics) with the single-cell 5′ reagent v2 kit (10X Genomics) following the manufacturer’s protocol, using 20,000 cells as input per channel. Each pool of cells underwent library quality testing, and library concentration was assessed. The final library for each pool was subjected to paired-end sequencing (10 bp, 10 bp and 90 bp) on one Illumina NovaSeq X 25B lane. Raw sequencing data were processed and aligned to the mouse genome (GRCm39 — mm39) using the CellRanger pipeline (10X Genomics, v7.1.0).
Single-cell transcriptomic and V(D)J data were generated from four parallel runs, each consisting of sorted TILs isolated and pooled from two animals. Raw gene expression and antibody-derived tag (ADT) matrices using the conjugated oligo sequence (CCCATATAAGAAA) of the H-2Kb SIINFEKL dextramer were processed in R (v4.3.2) using the Seurat package (v5.3.0)71. Cells were retained if they expressed at least 200 but no more than 7,000 genes and exhibited less than 5% mitochondrial gene content. Genes detected in fewer than three cells (CreateSeuratObject(…,min.cells = 3)) were excluded. ADT assays were normalized using centred log-ratio transformation. TCR contig annotations were added to the scRNA dataset per sample using scRepertoire (v2.0.7)72. Clones were called based on the CDR3 amino acid sequence throughout the study. Clonal proportion was calculated per run. For downstream analyses, only cells with annotated TCR were used. T cells were projected onto the default TIL reference atlas using ProjecTILs (v3.5.2) to enable canonical cell-type annotation73. For visualization, the reference atlas UMAP embedding was used. H-2Kb-SIINFEKL dextramer staining was analysed from ADT assays. Cells with a centred log-ratio-normalized tetramer signal of more than 1.7 were classified as SIINFEKL specific (Tet+). Thresholding was guided by ridge plot distribution and cell-type distribution of the signal. Clonal diversity was calculated using scRepertoire function clonalDiversity(…,cloneCall = “aa”). Treemap plots of the tetramer-positive TCR repertoire were generated using the treemap package (v2.4-4). To this end, cells per treatment condition were downsampled to the same number of cells and used for visualization.
Quantifying spatial organization via interaction count statistic
Upstream data generation and analysis have been published elsewhere16. For each pair of cell types at each time point, a Z-score was computed by comparing the observed frequency of cell interactions for the pair within a 50-μm radius to the null hypothesis of the frequency of cell interactions for the same pair within a 150-μm radius. Subsequently, these Z-scores were plotted over time, and Pearson’s r was used to assess the strength of the correlation between changing Z-scores and age.
Receptor–ligand analysis
Upstream data generation and analysis have been published elsewhere16. We used the Squidpy74 integration of CellPhoneDB75 and Omnipath76 to identify shifts in receptor–ligand interactions at each time point. Subsequently, the mean values of each receptor–ligand cell–cell pair across time were used to calculate Spearman’s R correlation and a P value. After correcting the P values through Bonferroni correction, unique interactions were categorized into those decreasing and increasing with age for visualization.
Chemicals and enzymes
Chemicals and enzymes are listed as name (catalog number, vendor): Tissue-Tek O.C.T. Compound (4583, SAKURA); glass bottom 24-well plates (P24-1.5H-N, Cellvis); 3-(trimethoxysilyl) propyl methacrylate (M6514, Sigma-Aldrich); poly-D-lysine (A-003-M, Sigma-Aldrich); 16% PFA (15710-S, Electron Microscopy Sciences); UltraPure DNase/RNase-free distilled water (10977023, Invitrogen); methanol (34860-1L-R, Sigma-Aldrich); PBS (10010-023, Gibco); Tween-20, 10% solution (655206, Calbiochem); yeast tRNA (AM7119, Thermo Fisher Scientific); SUPERase·In RNase inhibitor (AM2696, Thermo Fisher Scientific); UltraPure SSC, 20× (15557044, Invitrogen); formamide (655206, Calbiochem); ribonucleoside vanadyl complex (S1402S, New England Biolabs); T4 DNA ligase, 5 Weiss U μl−1 (EL0012, Thermo Fisher Scientific); Phi29 DNA polymerase (EP0094, Thermo Fisher Scientific); deoxynucleotide (dNTP) solution mix (N0447L, New England Biolabs); UltraPure BSA (AM2618, Thermo Fisher Scientific); 5-(3-aminoallyl)-dUTP (AM8439, Thermo Fisher Scientific); methacrylic acid NHS ester, 98% (730300, Sigma-Aldrich); DMSO, anhydrous (D12345, Invitrogen); acrylamide solution, 40% (161-0140, Bio-Rad); Bis solution, 2% (161-0142, Bio-Rad); ammonium persulfate (A3678, Sigma-Aldrich); N,N,N′,N′-tetramethylethylenediamine (T9281, Sigma-Aldrich); Gel Slick Solution (50640, Lonza Bioscience); OminiPur SDS, 20% (7991, Calbiochem); proteinase K solution, RNA grade (25530049, Thermo Fisher Scientific); Antarctic phosphatase (M0289L, New England Biolabs); DAPI (D1306, Molecular Probes); 10% Triton X-100 (93443, Sigma-Aldrich); and Flamingo fluorescent protein gel stain (1610490, Bio-Rad).
Antibodies
For immunohistochemistry, immunofluorescence and STARmap analyses of DLL1: anti-DLL1 antibody 1:800 (ab10554, Abcam) and AF546-labelled secondary donkey anti-rabbit IgG antibody 1:500 (A10040, Invitrogen) were used.
For mouse T cell analyses, anti-mouse IL-2 PE 1:100 (clone JES6-5H4, lots B351622 and B377599; 503808, BioLegend), anti-mouse CD45 BV510 1:100 (clone 30-F11, lots B386738, B360620 and B384034; 103138, BioLegend), anti-mouse IFNγ APC 1:100 (clone XMG1.2; lots B354911, B370994 and B396246; 505810, BioLegend), anti-mouse/human CD44 PE 1:100 (clone IM7, lot B343363; 103024, BioLegend), anti-Mo CD8a eBioscience eFluor 450 1:100 (clone 53-6.7, lot 2527379; 48-0081-82, Invitrogen), rat anti-mouse CD4 PerCP 1:100 (clone RM4-5, lots 2279727, 3201956 and 1334056; 553052, BD Bioscience), anti-mouse CD62L APC 1:100 (clone MEL-14, lot B371017; 104412, BioLegend), anti-mouse CD3 FITC 1:100 (clone 17A2; lots B388315, B388061 and B406287; 100204, BioLegend), hamster anti-mouse TCRβ APC 1:100 (clone H57-597; lot 3030398 and 2076848; 553174, BD Bioscience), TruStain FcX anti-mouse CD16/32 1:50 (clone 93; lots B398113, B380119, B368516, B372578 and B419152; 101320, BioLegend), eBioscience Fixable Viability Dye eFluor 780 1:1,000 (lot 2752774; 65-0865-14, Invitrogen), anti-mouse CD4 PE-Cy5.5 1:500 (clone RM4-5, lot B398342; 100514, BioLegend), anti-mouse CD8a BV510 1:100 (clone 53-6.7, lot B427044; 100752, BioLegend), anti-mouse/human CD44 PE 1:200 (clone IM7, lot B343363; 103024, BioLegend), anti-mouse CD62L APC 1:100 (clone MEL-14, lot B371017; 104412, BioLegend), anti-mouse CD3 Pacific Blue 1:100 (clone 17A2, lot B427533; 100214, BioLegend) and anti-mouse CD279 (PD1) APC 1:100 (clone 29F.1A12, lot B376789; 135210, BioLegend).
For mouse thymus analyses, anti-mouse CD4 PE-Cy5.5 1:500 (clone RM4-5, lot B398342; 100514, BioLegend), anti-mouse CD8a BV510 1:100 (clone 53-6.7, lot B427044; 100752, BioLegend), anti-mouse CD25 PerCP 1:200 (clone PC61, lot B378943; 102028, BioLegend), anti-mouse/human CD44 PE 1:200 (clone IM7, lot B417002; 103007, BioLegend), rat anti-mouse CD117 APC 1:100 (clone 2B8, lot 3199305; 553356, BD Bioscience), anti-mouse CD28 FITC 1:100 (clone E18, lot B373960; 122008, BioLegend), anti-mouse CD24 Pacific Blue 1:500 (clone M1/69, lot B385383; 101820, BioLegend), anti-mouse TCRβ chain PE/cyanine7 1:400 (clone H57-597, lot B394527; 109222, BioLegend), rat anti-mouse CD45R/B220 BUV661 1:100 (clone RA3-6B2, lot 3292032; 612972, BD Bioscience), TruStain FcX anti-mouse CD16/32 1:50 (clone 93, lots B398113, B380119, B368516, B372578 and B419152; 101320, BioLegend) and eBioscience Fixable Viability Dye eFluor 780 1:1,000 (lot 2752774; 65-0865-14, Invitrogen).
Reporting summary
Further information on research design is available in the Nature Portfolio Reporting Summary linked to this article.
تنويه من موقعنا
تم جلب هذا المحتوى بشكل آلي من المصدر:
yalebnan.org
بتاريخ: 2025-12-18 01:01:00.
الآراء والمعلومات الواردة في هذا المقال لا تعبر بالضرورة عن رأي موقعنا والمسؤولية الكاملة تقع على عاتق المصدر الأصلي.
ملاحظة: قد يتم استخدام الترجمة الآلية في بعض الأحيان لتوفير هذا المحتوى.



